This website requires JavaScript.
Explore
Help
Sign In
generic-library
/
opencv
Watch
1
Star
0
Fork
0
You've already forked opencv
Code
Issues
Pull Requests
Releases
Wiki
Activity
Files
60f73eee7e07de0e86e2c776f13cf7e236859a27
opencv
/
modules
/
stitching
/
doc
/
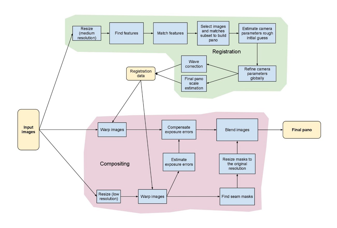
StitchingPipeline.jpg
Alexey Spizhevoy
70d137269a
Updated the stitching pipeline image
2012-01-28 15:49:35 +00:00
83 KiB
1300x880px
Raw
History